離職跨省工作
西安社保/公積金如何轉移
今天小編為大家帶來了
具體詳細情況如下
快來一起看看吧

離職跨省工作
西安社保/公積金如何轉移
醫療保險轉移
01什么情況下需要轉移?
職工醫保參保人(不含退休人員)和居民醫保參保人在發生跨統籌地區就業、戶籍或常住地變動時,需要轉移接續醫保關系。
? 制度內轉移
● 職工醫保參保人員跨統籌地區就業,轉出地已中止參保,在轉入地按規定參加職工醫保的,應申請轉移接續。
● 居民醫保參保人員因戶籍或常住地變動跨統籌地區流動,原則上當年度在轉入地不再辦理轉移接續手續,參保人員按轉入地規定參加下一年度居民醫保后,可申請轉移接續。
? 跨制度轉移
● 職工醫保參保人員跨統籌地區流動,轉出地已中止參保,在轉入地按規定參加居民醫保的,可申請轉移接續。
● 居民醫保參保人員跨統籌地區流動,轉出地已中止參保,在轉入地按規定參加職工醫保的,可申請轉移接續。
轉移接續包括:個人醫保信息記錄的傳遞、醫保個人賬戶(以下簡稱個人賬戶)資金的轉移和醫保待遇銜接的處理。

攝圖網_402011117
02符合條件怎么轉移?
? 申請方法
參保人員或用人單位提交基本醫療保險關系轉移申請,提交申請有以下兩種途徑:
● 可通過全國統一的醫保信息平臺直接提交申請;
● 可在轉入地或轉出地經辦機構窗口申請。
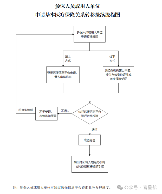
? 辦理流程圖

圖源:西安市醫療保障局
注意:
有單位的職工醫保參保人員可由單位為其申請辦理轉移接續;
靈活就業人員及居民等參保人員由個人申請辦理。

攝圖網_400077074
養老保險轉移
01什么情況下需要轉移?
跨省或跨制度流動,需要轉移養老保險關系。
這種情況不轉移養老保險關系:
如果已經開始領取養老金,不管什么情況,都不用再轉移養老保險關系。
02符合條件如何轉移?
? 申請渠道:可以在網上自助申請:
● 掌上12333APP:服務一搜索“社保轉移申請”→申請(目前只支持城鎮企業職工養老保險);
● 陜西養老保險APP:社保卡→電子社保卡→搜索“養老保險關系轉移"一我要申請;
● 支付寶:市民中心→社保→社保辦理→養老保險關系轉移申請→我要申請;
● 人社部官方網站:國家社會保險公共服務平臺→養老保險→關系轉移;
● 微信小程序→電子社保卡→搜索“養老保險關系轉移“→我要申請。
轉移前注意:
● 在新就業地(轉入地)辦理了參保手續,方可申請轉移。
● 如無法準確定位新就業地(轉入地),可通過“全國服務-社會保險-個人權益單”服務,明確新就業地(轉入地)。

攝圖網_401753034
失業保險轉移
01什么情況下可以轉移?
● 參保職工跨省就業;
● 參保失業人員符合領取失業保險金條件;
● 不符合領取失業保險金條件的參保失業人員,跨省重新就業并參保;
● 符合領取失業保險金條件但未申領的參保失業人員,跨省重新就業并參保;
● 正在領取失業保金期間的參保失業人員,跨省重新就業并參保;
02符合條件怎么轉移?
參保職工或參保失業人員可自行選擇下列方式之一辦理關系轉移:
● 到轉出地經辦機構開具轉移憑證,之后到轉入地經辦機構辦理關系轉入。
轉出地經辦機構收到申請后應在5個工作日內辦理轉出,轉入地經辦機構收到轉出地開具的失業保險關系轉移接續聯系函后,應在5個工作日內辦理轉入。
● 到轉入地經辦機構申請轉移失業保險關系,轉入地經辦機構不得要求申請人再到轉出地開具相關證明。
轉入地經辦機構在收到申請后,在5個工作日受理并向轉出地經辦機構發出失業保險關系轉移接續聯系函,轉出地收到聯系函后,5個工作日內辦理轉出。

攝圖網_401687869
公積金轉移
? 公積金轉入
職工在西安中心開立住房公積金賬戶滿半年且狀態正常,個人賬戶最近有連續6次匯繳記錄且欠繳月度不超過3個月。
可申請將原工作地(其他城市公積金中心、陜西省住房資金管理中心)繳存的住房公積金轉移到西安住房公積金管理中心個人賬戶。
? 公積金轉出
1、以下情況應辦理住房公積金賬戶的轉移:
● 職工與原繳存單位終止勞動關系;
● 單位合并、分立;單位撤銷、解散、破產。
● 暫無工作單位或新單位未建立住房公積金制度的,職工住房公積金暫由原繳存單位封存管理,或轉移至檔案托管機構。
2、在辦理職工住房公積金賬戶轉移前,應由繳存單位辦理個人住房公積金賬戶封存手續。
3、轉入單位在西安公積金中心開戶的:
● 職工本人在西安公積金中心委托銀行網點辦理轉移時,需提供身份證及轉入單位接收函。
● 轉入單位經辦人在西安公積金中心委托銀行網點辦理轉移時,需提供經辦人身份證原件及轉移人身份證復印件。
● 轉入單位經辦人通過西安公積金中心網上服務大廳辦理時,按照網廳提示操作辦理。
4、轉入單位在西安公積金中心以外開戶的,職工賬戶封存滿半年后,可通過轉移接續平臺申請辦理個人公積金賬戶轉出業務。
